2026第十届中国(广州)国际养老健康产业博览会

时间:2026年08月21-23日      地点:广交·中国进出口商品交易会展馆B区
视频回顾
广东银龄健康产业股份有限公司
 工作时间
周一至周五 :8:30-19:00
周六至周日 :9:00-18:30
 联系方式
手   机:18102772048
邮   箱:1356312831@qq.com
行业资讯

行业资讯

副标题

事关居家养老!广州下月起实施新政

 二维码


广州市将从5月起实行家庭养老床位建设新政,旨在为60岁以上居家老人提供专业化照护服务。服务机构需具备专业资质,提供适老化改造和专业照顾计划,还有资金资助和日常监管措施保障服务质量。此举不仅方便了老年人居家养老的需求,也为养老服务行业的发展带来了新的机遇。


广州即将迎来家庭养老服务的新篇章,市政府决定从5月开始全面推进居家养老床位的建设与服务工作,为期5年。新颁布的《通知》指明,这项服务主要针对60岁以上的老人,特别是那些居住在家中并需要看护的长者。新政策的出台,充分展现了政府对老年人居家生活质量的关注和投入。


据了解,家庭养老床位的服务内容包含适老化及智能化家居改造,并将专业照护服务送达每一位有需求的老人家中。服务机构除了需要配备适宜的设施设备和专业团队外,还要开展适老化改造方案,确保老年人得到及时和贴心的服务。根据新政,在资质认证和专业培训方面也提出了明确要求,所有服务人员均须具备相应资格,确保服务质量。


在资助方面,新政策也给予了不小的支持。对于符合条件并提供有效服务的机构,将提供最高3000元的一次性建床资助。而在运营资助上,根据老人的照护需求,服务机构可获得200至500元不等的每月资助。同时,《通知》强调加强日常监管,建立服务机构退出机制,确保服务的可持续性与安全性。



广州市民政局 广州市财政局关于全面开展家庭养老床位建设和服务工作的通知

穗民规字〔2024〕4号


各区民政局、财政局:


为进一步规范本市家庭养老床位建设和服务工作,推动居家社区养老服务高质量发展,根据《广东省养老服务条例》《广州市养老服务条例》《广州市人民政府办公厅关于印发广州市居家社区养老服务管理办法的通知》(穗府办规〔2022〕13号)等有关规定,现将有关工作通知如下:


一、总体要求


坚持需求导向、专业支持、家庭参与的基本原则,有序推进家庭养老床位建设,推动将专业养老服务延伸到老年人床边,让老年人在家享受专业化的照护服务,不断提升居家社区养老服务发展质量。家庭养老床位服务机构应就近建床,确保及时响应与服务可及。


(一)需求导向。综合考虑本区老龄化程度与老年人服务需求,聚焦基本养老服务需求,培育连锁化、品牌化、规模化的养老服务组织,满足老年人多层次的养老服务需求。


(二)专业支持。坚持社会力量在家庭养老床位建设与服务发展中的主体作用,有效调动和发挥专业化、规范化、品牌化养老服务组织的服务优势和积极性,把适老化及智能化改造、专业照护服务作为家庭养老床位的必要组成部分协调推进,规范开展家庭养老床位建设和服务。


(三)家庭参与。加强宣传倡导,引导老年人及其家属积极参与家庭养老床位建设与服务,发挥家庭成员的作用,协同提升居家养老的功能和水平,满足老年人居家养老愿望及需求。


二、建设和服务规范


(一)功能定位。家庭养老床位是依托符合条件的养老服务组织,为有需求的老年人的居家环境进行适老化及智能化改造,将专业照护服务送到家,使老年人居家就能享受到的“类机构”专业化养老服务。


(二)服务对象。家庭养老床位服务对象为本市范围内60周岁以上,居住在家中需要照护的老年人。入住养老机构(含综合养老服务中心全托区)、医院的老年人不纳入家庭养老床位建设和服务范围。


(三)服务机构。家庭养老床位服务机构(以下简称服务机构)应当是依法注册登记的养老服务组织。各区民政部门可自行或指导镇人民政府(街道办事处)依法选定优质的服务机构,申请家庭养老床位资助的服务机构应和区民政部门或镇人民政府(街道办事处)签订协议。


(四)服务要求。申请家庭养老床位资助的服务机构开展床位建设及服务应按照协议约定符合以下要求:


1.配备与开展家庭养老床位建设和服务相适应的设施设备和服务团队,并安排专人负责家居环境评估、适老化及智能化改造方案设计。


2.能够提供智慧远程服务并具备基本应急处置能力。设立24小时服务热线和工作机制,设有专人能24小时接收处理服务对象的求助和信息系统的风险提示信息,15分钟内进行回应处理,并提供相关服务。


3.按照居家社区养老服务相关标准配备养老护理员。


4.具有家庭养老床位信息系统,并能与行业主管部门养老服务信息平台进行信息对接。


5.贯彻执行国家、省、市养老机构及居家社区养老服务政策、标准,配合、接受行业主管部门管理。


(五)服务人员。提供家庭养老床位服务的服务人员应当是与服务机构签订劳动合同或劳务协议的工作人员,或是与服务机构有合作协议单位的工作人员。不得由服务对象的亲属或保姆担任服务人员。服务人员应按照协议约定具备与所提供服务项目相匹配的相关部门颁发的职业资格证书或经专业培训。


(六)床位建设内容。家庭养老床位服务机构应按照协议约定提供以下服务:


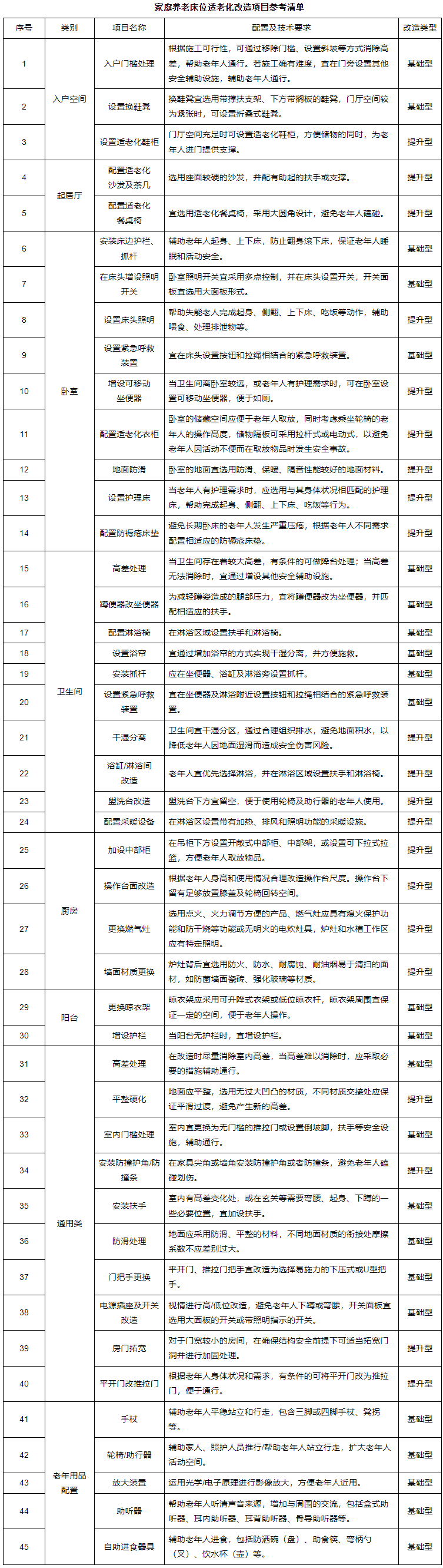
1.适老化改造。以满足老年人安全、便利、舒适、健康等需求为目的,根据老年人的照护需求等级和实际需要,对老年人住所的入户空间、卧室、卫生间、浴室、厨房、客厅等位置进行适老化改造(可参考附件1),改善老年人的居住环境,营造无障碍和适老化空间。对安装的适老化设施设备定期维护,确保产品质量和正常运行。


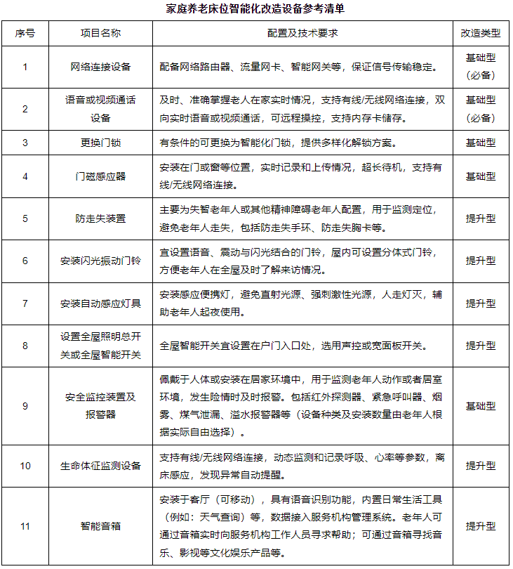
2.智能化改造。以及时响应紧急异常情况和提供24小时远程监护为基本要求,为老年人住所安装必要的网络连接设备和语音或视频通话设备,并根据老年人的照护需求等级和实际需要,配备远程监测、探测报警、智能穿戴、智能感应等智能化设备(可参考附件2,至少一项设备需具备紧急呼叫功能),实时监测老年人生命体征、活动和服务情况,为老年人及其家庭照护者开展远程健康咨询和指导、紧急援助等服务。对安装的智能化设施设备定期维护,确保产品质量和正常运行。


3.专业化服务。以老年人需求为导向,根据老年人的身体状况、经济状况和服务需求等因素设置服务项目及阶梯式服务项目清单,根据协议约定上门为其提供康复护理、医疗保健、个人护理、生活照料、精神慰藉、定期巡访等专业化服务,并为家庭照护者提供护理技能提升培训。支持服务机构根据老年人实际需求提供个性化服务项目。鼓励探索将家庭养老床位与家庭病床合并设置,促进医养、康复服务在居家环境中融合、互补。


(七)服务标准。家庭养老床位收费标准由服务机构按照普惠性原则自主合理制定,明码标价,主动公示。服务机构应按照协议约定与服务对象签订家庭养老床位服务协议,明确服务内容、服务时间、服务频次、收费标准、收费方式、双方权利义务、风险责任分担机制、服务终止情形和争议纠纷解决途径等内容。服务对象应按照协议约定,按时缴纳床位建设和服务费用。


三、建床流程


(一)申请。老年人通过广州市为老服务综合平台(以下简称为老平台)或就近线下向居住地所在区的服务机构提交建床申请。


(二)家访。服务机构入户走访,了解老年人的身体状况、建床意愿、服务需求和家居环境等情况。


(三)评估。对于需进行老年人照护需求综合评估的老年人,区民政部门安排评估机构按照相关规定进行评估。老年人已有评估报告且报告在有效期内的,无需重复评估。


(四)签约。服务机构为具备建床条件的老年人制定适老化及智能化改造方案和照顾服务计划,签订服务协议。


(五)建床。服务机构对老年人的家居环境进行适老化及智能化改造。


(六)服务。服务机构按服务计划安排服务人员,为签约老年人提供上门服务。


对拟申请资助的家庭养老床位,服务机构应在完成建床后及时通过为老平台提出床位核实申请,由服务对象建床所在地的镇人民政府(街道办事处)在10个工作日内完成入户核实后,再由建床所在地的区民政部门在10个工作日内完成核实。核实工作可委托第三方机构协助开展。


四、建床资助


(一)资助标准


建床资助范围包括适老化改造、智能化改造的产品购置、安装、运输、维护、网络建设等费用。


服务机构为经全市统一评估为老年人照护需求等级1-5级且老年人能力等级1级以上的广州市户籍老年人设立床位,在核实合格后连续提供服务满6个月的,按实际改造费用给予一次性建床资助,每张床位最高不超过3000元。同一老年人建床3年内只计1次建床资助。


同一住所有2名或以上老年人建床的,对共同使用的适老化及智能化设施设备不再重复资助。已获得过家庭养老床位建床资助,或通过其他途径获得居家适老化、智能化改造资助的改造项目或老年用品的部分,不得重复纳入建床资助。


床位核实合格后,服务对象在服务期内死亡导致连续服务不足6个月的,可在资助标准范围内按实际改造费用给予建床资助。


服务对象在服务期内出现生病住院等特殊情形不超过6个月的,可由服务机构出具说明,恢复床位使用后继续服务满6个月的可给予建床资助。


服务起止月份当月的服务天数不足15天的不算作服务月份。


(二)资助条件


服务机构申请建床资助应当同时符合下列条件:


1.依法注册登记。

2.为老年人所提供的家庭养老床位设备具有产品合格证,符合国家相关标准要求,且全部正常运行。

3.具有完整的老年人建床资料,包括服务机构信息、服务对象信息、服务合同及方案、老年人照护需求综合评估等级、改造项目详情、床位核实情况。

4.配备网络连接设备、语音或视频通话设备,并按老年人需求及意愿完成适老化改造及智能化改造项目,两类改造项目的数量各不少于3项,改造类型(基础型或提升型)不限。

5.床位核实合格之日起,连续提供不少于6个月的远程监护、应急响应等智能化监测服务和专业上门服务(使用为老平台及相关APP记录服务数据,为老平台上每个月均有真实、完整的智能化设备监测数据和上门服务记录)。

6.机构与其员工依法签订劳动合同或劳务协议,机构依法为其职工参加社会保险。不得由服务对象的亲属或保姆担任服务人员。

7.符合国家、省、市家庭养老床位政策规定及服务标准。


(三)资助流程


1.服务机构达到资助条件后可以通过为老平台向老年人户籍所在地的镇人民政府(街道办事处)申请建床资助。镇人民政府(街道办事处)应在10个工作日内完成初审,符合条件的,提交户籍所在地的区民政部门审定。

2.区民政部门应当在20个工作日内进行审核。符合条件的,给予资助;不符合资助条件的,签注意见后,退还至申请机构。


五、运营资助


(一)资助标准


服务机构为经全市统一评估为老年人照护需求等级1-5级且老年人能力等级1级以上的广州市户籍老年人开展家庭养老床位服务的,自床位核实合格后,可按以下标准申请运营资助:


1.服务机构为照护需求4-5级的老年人提供专业化上门服务,每月上门服务天数不少于16天且服务时间不少于24小时的,每人每月资助500元。

2.服务机构为照护需求2级及以上的老年人提供专业化上门服务,每月上门服务天数不少于10天且服务时间不少于15小时的,每人每月资助300元。

3.服务机构为照护需求1级且老年人能力等级1级及以上的老年人提供专业化上门服务,每月上门服务天数不少于8天且服务时间不少于12小时的,每人每月资助200元。


同一家庭养老床位每月只能择高享受一档资助。

运营资助可用于网络服务、交通、人工成本等费用。


(二)资助条件


服务机构申请运营资助应当同时符合下列条件:


1.依法注册登记。

2.具有完整的老年人建床资料,包括服务机构信息、服务对象信息、服务合同及方案、老年人照护需求综合评估等级、改造项目详情、床位核实情况。

3.床位经核实合格且申请资助的服务月份提供符合标准的远程监护、应急响应等智能化监测服务和上门专业服务(使用为老平台及相关APP记录服务数据,为老平台上有真实、完整的智能化设备监测数据和上门服务记录)。

4.总体服务满意率达到85%以上。

5.资助年度内无重大责任事故。

6.机构与其员工依法签订劳动合同或劳务协议,机构依法为其职工参加社会保险。不得由服务对象的亲属或保姆担任服务人员。

7.符合国家、省、市家庭养老床位政策规定及服务标准。


(三)资助流程


1.服务机构在每年1月与7月通过为老平台向老年人户籍所在地的镇人民政府(街道办事处)申请前半年度的运营资助。镇人民政府(街道办事处)应在10个工作日内完成审核,并提交至户籍所在地的区民政部门。

2.区民政部门收到申请后应在20个工作日内进行审定。符合资助条件的,给予资助;不符合资助条件的,签注意见后,退还申请机构。


六、其他政策衔接


(一)长期护理保险。服务机构为长期护理保险协议定点机构的,家庭养老床位服务对象发生的符合长护险规定的支付费用,按照长护险有关规定结算。


(二)符合条件的家庭养老床位服务对象可享受重度残疾人护理补贴。符合条件的家庭养老床位服务对象可享受相应资助标准的居家社区养老服务资助或特困人员照料护理服务。


七、工作要求


(一)加强组织领导。市民政部门负责业务指导、业务培训、政策指引、监督检查等工作,制定家庭养老床位核实标准,依法委托第三方机构协助做好质量抽查与日常协调工作。各区民政部门要提高认识,全面理解和准确把握家庭养老床位定位,积极鼓励引导社会力量广泛参与家庭养老床位建设与服务,可结合实际制定实施细则,做好业务指导,拓展家庭养老床位服务内涵。


(二)加强资金保障。家庭养老床位的建床资助、运营资助,按老年人户籍所在地,由市、区财政按照现行财政体制分担。各区民政部门每年将床位建设计划和资金测算情况报市民政部门汇总,科学编制预算,加强对资金的日常监管,确保专款专用,严禁挤占、截留或挪用财政资金。可委托第三方机构协助核实资助申请,提高财政资金使用效益。


(三)加强技术保障。各区民政部门要督促申请家庭养老床位资助的服务机构按照市民政部门相关信息系统接口标准和监管要求进行对接,自觉接受政府部门监督管理。服务机构负责维护为老平台上的家庭养老床位服务信息。服务机构应在与服务对象服务终止的5个工作日内在为老平台上进行信息变更或办理服务终结手续。出现服务机构无法变更的特殊情况,区民政部门应5个工作日内在为老平台予以变更。


(四)加强服务监管。各区民政部门应将家庭养老床位纳入养老服务日常监管范围,建立检查监督、安全风险防范、服务机构退出等机制,筑牢安全防线,保障服务对象合法权益,提高监管实效。镇人民政府(街道办事处)应做好辖内家庭养老床位服务的日常监管工作。服务机构应按照协议约定自行开展或接受民政部门开展的床位建设、服务团队和服务质量的日常检查以及满意度调查,并根据结果及时改进服务,提升服务质量。服务机构有弄虚作假,骗取、挪用或违规使用资助行为的,依法予以处理。


(五)做好新旧衔接。2024年7月及以前发起申请的护理资助,以及床位于本通知实施之日前核实合格并自合格之日起1年内发起的建床资助,继续按《广州市民政局 广州市财政局关于全面开展家庭养老床位建设和服务工作的通知》(穗民规字〔2021〕5号)执行,本通知实施前区民政局作出的床位核实结论继续有效。


本通知自2024年5月1日起实施,有效期5年。《广州市民政局 广州市财政局关于全面开展家庭养老床位建设和服务工作的通知》(穗民规字〔2021〕5号)同时废止。


附件:

1.家庭养老床位适老化改造项目参考清单

2.家庭养老床位智能化改造设备参考清单


广州市民政局 广州市财政局

2024年4月8日


附件1



附件2




2024年8月23日-25日第八届广州老博会将在广交会展馆举办,展览面积5万m²,设置“适老化及健康家居”等八大主题展区,将汇聚适老化健康家具/智能家居、适老化家电/厨卫、适老化智能系统、适老化用品、适老化规划设计机构等厂家、服务商,快来选择合适的黄金展位,共同挖掘适老化及健康家居赛道新商机



往期推荐

>>> 广州银发经济新里程碑:首个高水平产业园揭牌,广州老博会率先入驻

>>> 广州民政局局长苏佩:广州将提升广州老博会平台能效,积极抢占银发经济发展制高点

>>> 40件作品入围!首届广州智慧康养(适老)装备创新设计大赛名单公布!

>>> 刚刚发布!民政部、财政部开展这项养老成果验收(含附件下载)

>>> 最高补贴1000万元!黄埔发布“银发经济10条”