2026第十届中国(广州)国际养老健康产业博览会

时间:2026年08月21-23日      地点:广交·中国进出口商品交易会展馆B区
视频回顾
广东银龄健康产业股份有限公司
 工作时间
周一至周五 :8:30-19:00
周六至周日 :9:00-18:30
 联系方式
手   机:18102772048
邮   箱:1356312831@qq.com
行业资讯

行业资讯

副标题

@符合条件的企业,政策补贴大力加持!第九届广州老博会适老化改造专区火热招展中!

 二维码





2025年居家适老化改造“焕新”活动

为贯彻落实国家、省、市关于支持消费品以旧换新决策部署,有序推进2025年居家适老化改造“焕新”活动,广州市民政局向社会广泛征集居家适老化改造“焕新”活动企业,一起来看看怎么报名吧!


1

报名时间

自本通知发布之日起正式启动报名,截止时间视活动开展情况另行通知。


2

活动企业要求


为保证财政资金的安全,参与活动的企业需符合以下条件:

(一)依法登记注册的独立法人企业,生产销售符合本次活动要求的补贴商品,线下参与企业需为在广州市从事居家适老化改造“焕新”活动补贴产品实体销售经营的企业。

(二)管理运营规范,未被“信用中国”网站列入“失信被执行人或重大税收违法案件当事人名单”,不处于中国政府采购网“政府采购严重违法失信行为信息记录”中禁止参加政府采购活动期间,近三年内在工商、税务等方面无重大违法违规记录,无发生重大产品投诉纠纷问题,无发生安全生产及消防事故。

(三)信用良好,对本企业所提供材料的真实性、有效性和完整性负责,承诺严格遵守本次活动规则,保证真实交易,不存在虚假贸易或虚开发票等违法行为。

(四)具备与活动合作单位和活动平台进行对接的能力,能够对交易行为、交易商品进行审核把关,配合做好防范骗补、套补等工作。具备较强的资金实力,能够向消费者垫付消费补贴资金。  

(五)企业参加活动期间,能够按要求定期报送销售额数据,有对应销售补贴商品(无需全品类覆盖),能向个人消费者依法开具广州市范围内销售商品的普通发票,包括电子发票(普通发票)、增值税普通发票、增值税电子普通发票、增值税普通发票(卷票)。企业应就本次活动范围内的补贴商品单独开具发票,发票上需能分别列明商品的详细信息。

(六)企业应具有物流配送、安装调试、保修维护等综合服务能力并保证服务质量,应当配合进行全渠道营销宣传,在企业官方网站、公众号、小程序或店内显著位置张贴活动公告。活动企业应按照相关要求开展活动,按照要求提交本企业使用超长期国债资金、叠加其他优惠相关销售和退货数据明细等材料,配合相关检查和审计工作。企业优惠或让利部分不计入本次补贴范围。


各区民政局在审核企业参加活动申请时,应确保其为真实、正常经营且资质优良的商户。除满足活动规则相应要求外,还应对商户信用信息进行核查,如工商网风险信息查询、中国银联黑名单库查询、支付清算协会黑名单库查询、收单机构黑名单库查询等,对命中名单的商户禁止准入。


3

参加活动注意事项


(一)参与活动的企业或个人在活动中如有骗补、套利等违规行为,一经查实,立即取消该企业参与我市相关促消费活动或补贴活动资格,追回补贴资金,并移送公安机关按照相关法律法规追究责任。活动期间,活动参与企业应留存交易台账、售卖明细及凭证等备查。

(二)申请获得补贴后发生消费者退货或者撤销交易的,企业应主动联系主办单位退回补贴,或者在主办单位通知退款后按照要求及时退回至指定账户。

(三)参与活动企业资格有效期至2025年12月31日,具体以活动实际执行时间为准。根据工作需要,活动期间或者结束后企业须配合相关部门开展活动资金审计工作。


4

活动报名


线下渠道:

企业通过“穗@i企”进入市以旧换新公共服务平台(点击文字跳转),根据系统指引(见附件3)进行活动报名,按系统要求提交报名材料。


线上渠道:

线上参与活动的企业由所在电商平台统一报名,企业自行在参与活动的电商平台入驻即可,无需各自独立报名。活动电商平台以市民政局公布的名单为准,负责对参与本次活动的平台商家进行审核,确保其具备合法经营资质、符合活动要求,并对商家负有主体管理责任。


5

报名资料下载


附件1.参与活动承诺函


附件2.咨询电话


附件3.2025年广州市居家适老化改造“焕新”活动企业报名及审核操作指引





广州老博会 × 居家适老化改造“焕新”专区

8月22日-24日,第九届中国(广州)国际养老健康产业博览会(简称广州老博会)将再度在广交会展馆B区拉开帷幕,展览面积50,000平方米,突破历史新高,预计将吸引1000+企业参展、100000+专业观众到场参观,是养老行业资源交流、渠道拓展、品牌曝光的第一战略选择!


为更好地助力企业精准触达2C全渠道,本届广州老博会将倾力打造第二届“银龄集市”,依托政府消费补贴政策(适老化改造补贴),特设“居家适老化改造“焕新”专区”,为参展企业带来银发消费的全新增长机遇!



✦ 居家适老化改造“焕新”专区

黄金展位 + 流量爆点,助您抢占银发消费市场!


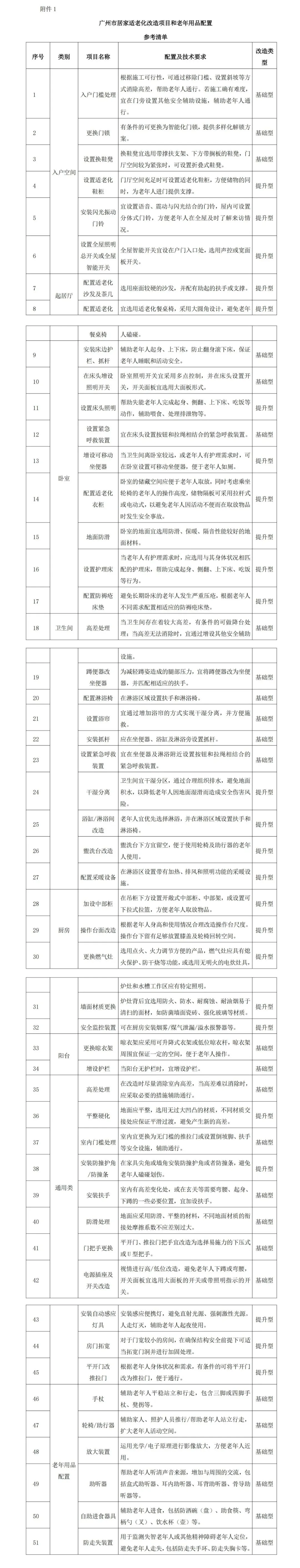
招募企业:室内空间改造(包括入户空间、起居厅、卧室、卫生间、厨房、阳台以及通用类改造)和老年用品配置类企业


产品类别:扶手等支撑装置、手杖、轮椅/助行器、助听器、沐浴椅、坐便器、护理床、防压疮床垫、适老家具(例如换鞋凳、适老椅、辅助起坐垫或沙发)、防走失装置、环境监控设备(例如红外探测器、紧急呼叫器、烟雾/煤气泄漏/溢水报警器)



专区参展企业可获如下权益:


黄金展位曝光

居家适老化改造“焕新”专区位于银龄集市馆主通道专区,助力企业精准对接高净值老年客群!


适老化改造样板间活动

居家适老化改造“焕新”专区参展企业,即可同时参与现场样板间活动。模拟居家适老化改造场景,增强用户体验,直接拉动销售转化!


政府补贴加持

现场直接售卖适用居家适老化消费补贴的改造用品,刺激消费决策,成交率飙升!


流量保障

联合广州100+社区养老中心,定向邀约10000+老年人参与,全媒体矩阵推广,精准引流至展位!


5

报名参展广州老博会 × 居家适老化改造

“焕新”专区



参展咨询:

陈先生 181 0277 2048

商务合作:

郑先生 181 2678 9208